| 1. Szervezeti, személyzeti adatok | |
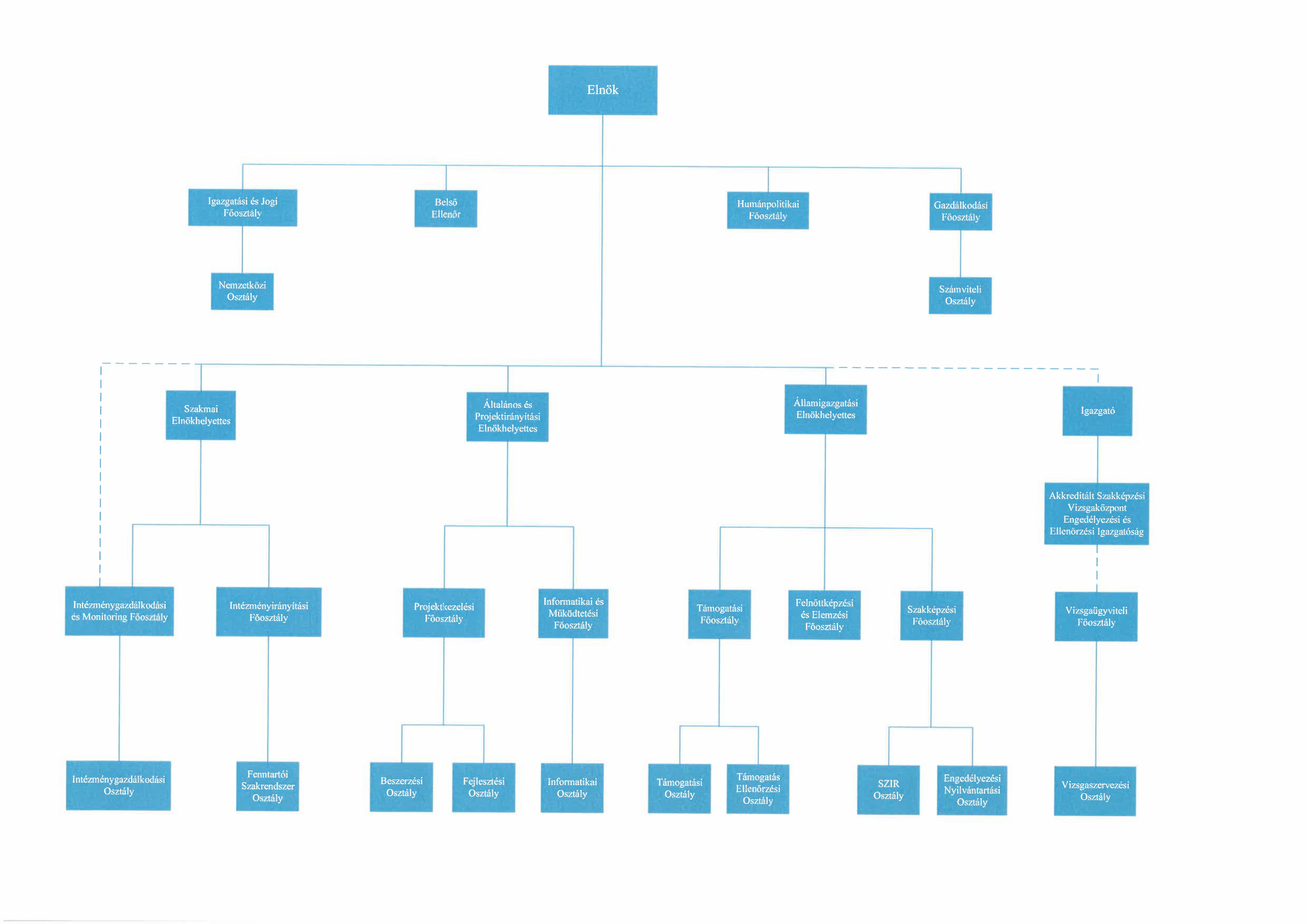
| 1.2 A Hivatal szervezeti felépítése szervezeti egységek megjelölésével, az egyes szervezeti egységek feladatai | 2025.10.01. |
Letöltés
- Szervezeti felépítés letöltése (.JPG)
- Szervezeti felépítés letöltése (.PDF)
- Szervezeti egységek feladatai (.PDF)

1.2_Szervezeti_egysegek_feladatai.pdf


